手机导航已成为人们出行必备的一种应用,它为用户提供到达任何目的地的路线以及前往该目的地的过程指导,使用户在陌生环境依然可以享受自由的出行。

在这里简单介绍导航的技术构成,也作为我在探途地图开发导航功能的实践中的一些经验总结。

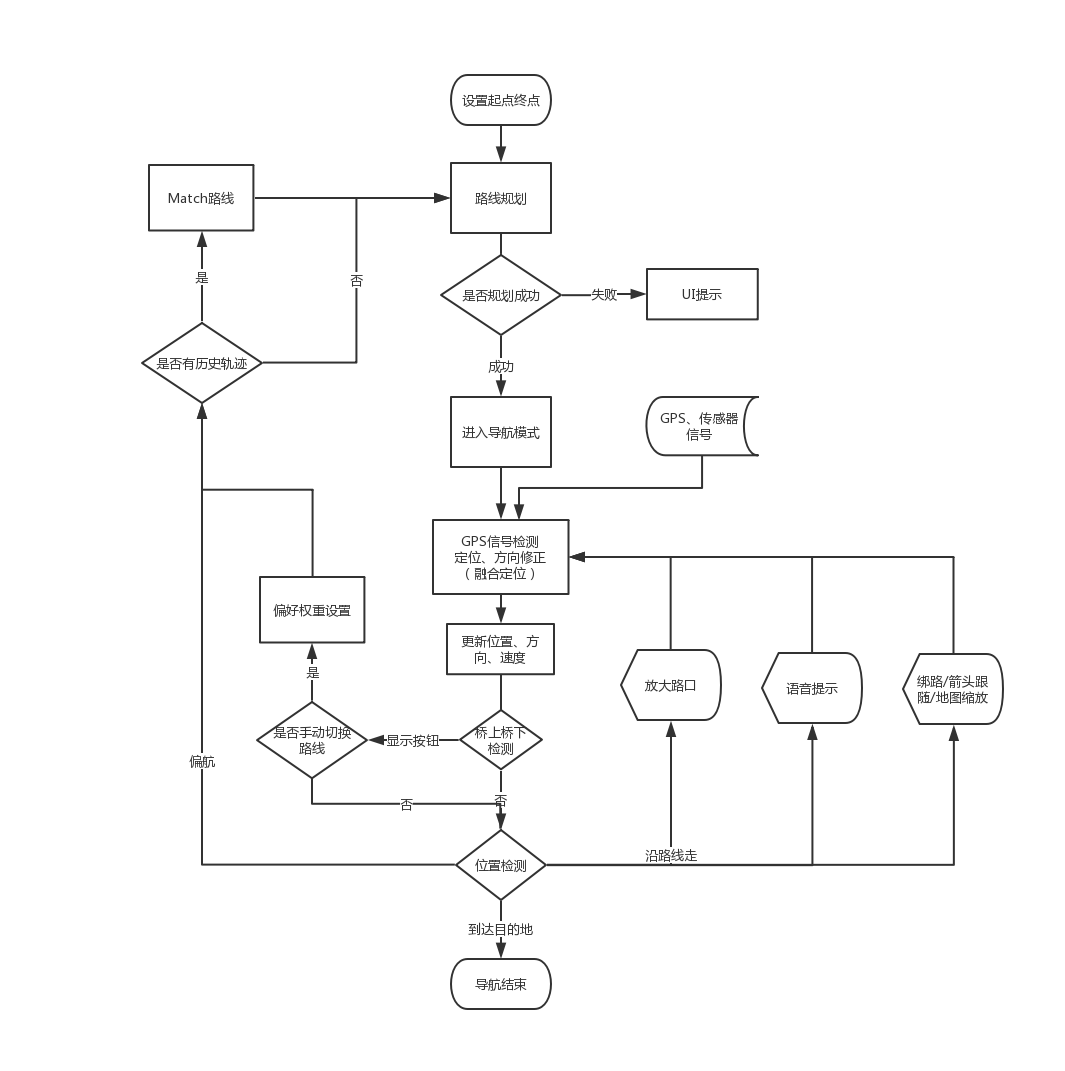
手机导航系统流程图: